
DCY系列硬齿面减速机是按JB/T8853-2001标准生产制造,输入与输出呈垂直状态布置的外啮合传动机构。传动齿轮采用优质合金钢,经渗碳淬火、磨齿等工艺制造,精度6级,硬度可达HRC60(58~62)。具有体积小、重量轻、承载能力大、效率高、寿命长、噪音低等特点。主要应用于带式输送机及各种运输机械,也可用于冶金、矿山、化工、煤炭、建材、石油等各种通用机械。
工作条件
a、输入轴最高转速不大于1500r/min ; b、齿轮圆周速度不大于20r/s ;
c、工作环境温度为-40~+45℃。当环境温度低于0℃时启动前润滑油应加热。
型式与标记
型式
DBY型为二级传动,DCY型为三级传动。DBY型和DCY型第一级传动为格里森弧齿锥齿轮,第二、第三级传动为渐开线圆柱斜齿轮。
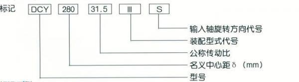
减速器按出轴形式可分为Ⅰ、Ⅱ、Ⅲ、Ⅳ、Ⅴ、Ⅵ六种装配型式,按旋转方向可分顺时针(S)和逆时针(N)两种方向,Ⅲ、Ⅳ、Ⅴ、Ⅵ型可装制动或逆制装置。如图。

中硬齿面圆锥圆柱齿轮减速器DBZ为二级传动,DCZ为三级传动。除型号、材料、齿轮精度、承载能力不同外,其它要求均与DBY、DCY型相同。
标记示例:
名义中心距为280mm,公称传动比为31.5,装配型式第Ⅲ种,输入轴顺时针方向旋转的三种传动减速器标记为DCY280-31.5-ⅢS。
工作条件
规格
DBY二级:160、180、200、224、250、280、315、355、400、450、500、560;
DCY三级:160、180、200、224、250、280、315、355、400、450、500、560、630、710、800。
减速器的公称传动比与实际传动比
DBY型减速器公称传动比与实际传动比





